
记者从市爱卫办获悉,正值冬春季爱国卫生运动开展之际,本市体重管理案例征集推选活动结果正式揭晓——“体重管理创新十佳案例”“体重管理健康科普传播十佳案例”“规范体重管理服务模式十佳案例”“‘我家的健康故事’十佳案例”与若干优秀案例等,共同推动体重管理行动,传播健康理念,普及健康知识,倡导健康生活方式,营造良好的社会支持环境,深化爱国卫生运动与健康上海行动。
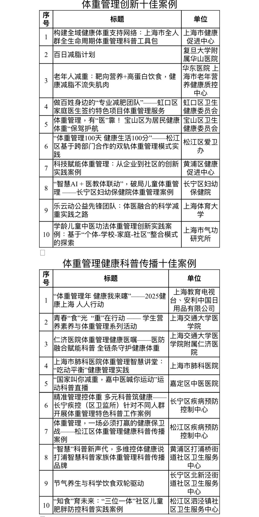
此次获选的“体重管理创新十佳案例”,包括上海市健康促进中心的“构建全域健康体重支持网络:上海市全人群全生命周期体重管理科普工具包”,复旦大学附属华山医院的“百日减脂计划”,华东医院上海市老年营养健康质控中心的“老年人减重:靶向营养+高蛋白饮食,健康减脂不流失肌肉”等。这些创新举措致力于推动“体重管理年”与爱国卫生运动、健康中国行动等有机结合,建立健全体重管理体系,营造体重管理社会支持性环境,为市民开展合理膳食、科学健身、监测体重等体重管理举措提供有力支撑和保障。
同时,上海教育电视台和安利的“‘体重管理年 健康我来噻’——2025健康上海 人人行动”,上海交通大学医学院的“青春‘食’光 ‘重’在行动——学生营养素养与体重管理系列活动”,上海交通大学医学院附属仁济医院的“体重管理健康医嘱——医防融合赋能科普 全链条守护健康体重”等,入选“体重管理健康科普传播十佳案例”。这些传播案例进一步丰富体重管理科普形式,加强公众食物营养和饮食文化教育,指导公众正确认识健康体重、科学动态管理体重,消除体重认知误区,提高科学健康知识传播力和可及性。
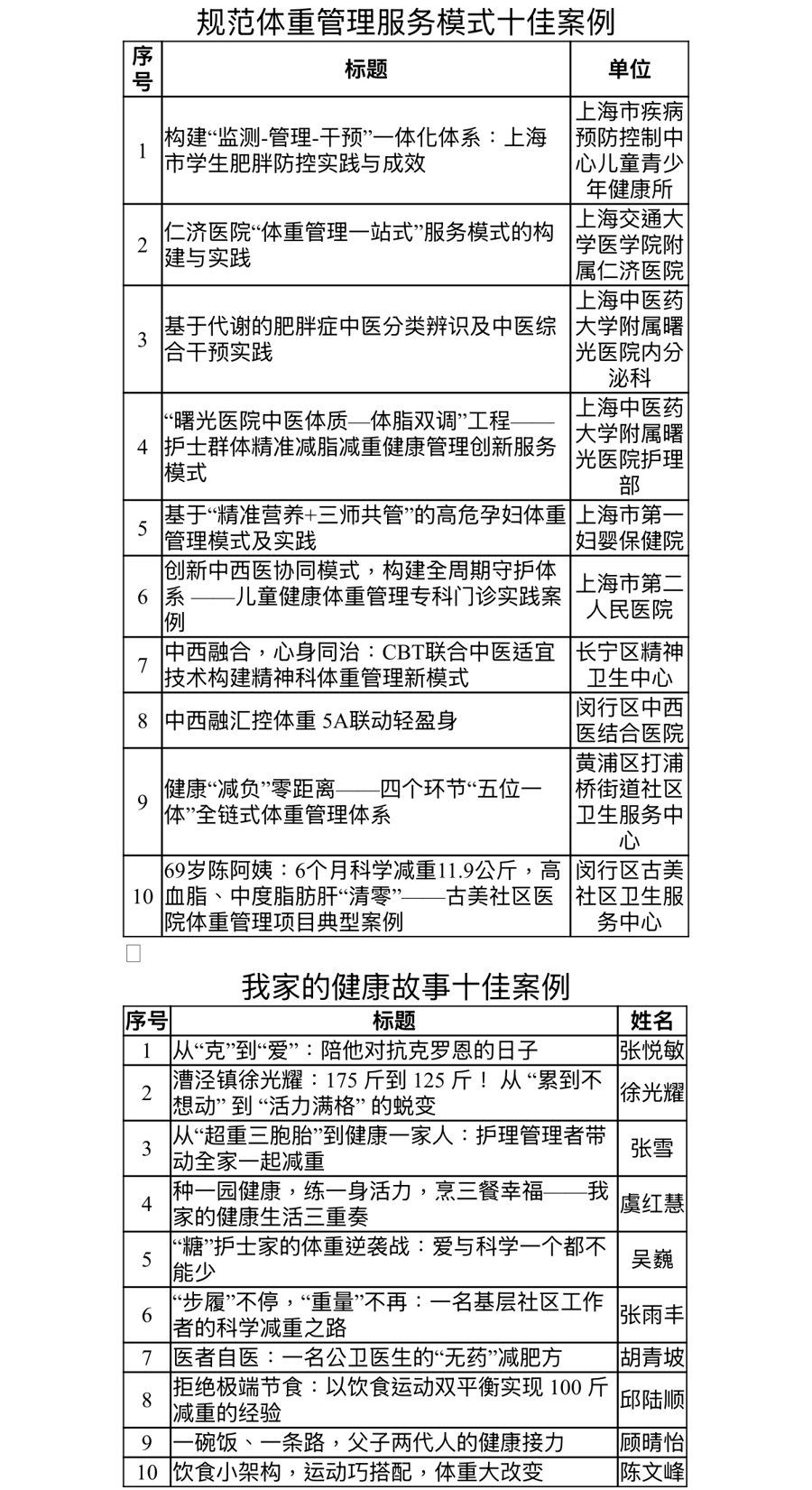
此次入选“规范体重管理服务模式十佳案例”,则包括上海市疾病预防控制中心儿童青少年健康所的“构建‘监测-管理-干预’一体化体系:上海市学生肥胖防控实践与成效”,上海中医药大学附属曙光医院内分泌科的“基于代谢的肥胖症中医分类辨识及中医综合干预实践”,上海市第一妇婴保健院的“基于‘精准营养+三师共管’的高危孕妇体重管理模式及实践”等。这些服务模式,或充分整合相关专业资源,或将中医适宜技术用于体重管理,或为基层提供体重管理指导,通过典型做法和特色实践深入推广健康生活方式。
值得一提的是,“‘我家的健康故事’十佳案例”来自各行各业的市民,他们结合家庭、个人情况,在体重管理各方面展现生动有趣、充满正能量的健康故事。例如,张女士是护理管理者,一家曾因不良饮食习惯面临健康危机,外人戏称他们如“三胞胎”,经过一次体重管理讲座,她带动女儿和丈夫一起调整饮食结构,严格控制晚餐,学会游泳,每周坚持锻炼,一年后全家成功控制体重,她将自家经历融入健康宣教,鼓励更多家庭踏上健康之路。
而市民邱先生,曾把“减肥”和“苦行”画等号,试过连续一周只吃水煮菜,饿到半夜爬起来啃面包,强迫自己每天跑5公里,看着镜子里疲惫臃肿的自己,才醒悟减肥不该是对身体的惩罚,而是一场温柔的自我调节,于是抛开急功近利的目标,摸索出健康减肥的节奏,通过饮食调整与科学运动减掉100斤,找回精力充沛、情绪稳定的自己。
市爱卫办介绍,本市持续推进体重管理工作,去年面向全市发放《健康体重100问——上海市民体重管理知识手册》,通过有声书、电子书等进行全媒体推广传播,辐射至长三角和全国各地,以体重管理“小百科全书”倡导全民健康生活方式,帮助市民树立主动健康的理念,坚持养成健康习惯,持续提升健康素养。此次评选出的体重管理案例将通过本市各大主流媒体大力宣传推广,在全社会营造科学管理体重、拥抱健康生活的良好氛围,持续提升广大市民的健康获得感。
本市去年9月启动体重管理案例征集活动,由市卫生健康委、市爱卫办、新民晚报社主办,市健康促进中心、市健康教育协会承办,旨在激励全市各行各业、社会各界积极参与体重管理。活动面向全市各级政府部门、医疗卫生机构、高校、科研院所、媒体、学协会、企事业单位、学校、社区/园区、家庭及个人等,特邀体重管理、营养学、运动医学、科普传播等专家共同评选出体重管理工作的创新举措、传播案例、服务模式与精彩故事。



盛多网提示:文章来自网络,不代表本站观点。